Overview
About
The customized optic system is the largest and longest project I have ever participated in. The project involved more than 20 people, including PM, SA, design, front-end, back-end, and QA -- among them, I have close collaboration with SA and other designers. I am fortunate to participate in the project thoroughly and deeply understand the to-B product's building process.
Our client, Optix (remains confidential, refers as Optix in this case study), is a specialty contact lens company actively expanding into the global market. At the same time, its original business approach can no longer cope with its growing scale.
Firstly, there is a lack of integration throughout the whole business process. Multiple software systems for different functions are used by various stakeholders (global sales channels such as medical clinics, optical stores, and distributors). However, while the number of stakeholders is increasing, its systems remain disconnected. Hence, it faces communication and management difficulties simultaneously with internal departments and external channels.
In addition, its business process highly relies on manual processing. The medical field, to which Optix belongs, has many particular scenarios and needs that their current systems fail to fulfill. Hence, staff needs to make customizations and adjustments manually, increasing costs and sacrificing efficiency.
Therefore, to assist Optix and its partners' digital transformation journey, we aim to integrate their current systems into a united and automated one, allowing them to manage organizations and staff, do lens-fitting, and make orders efficiently and precisely.
Our client, Optix (remains confidential, refers as Optix in this case study), is a specialty contact lens company actively expanding into the global market. At the same time, its original business approach can no longer cope with its growing scale.
Firstly, there is a lack of integration throughout the whole business process. Multiple software systems for different functions are used by various stakeholders (global sales channels such as medical clinics, optical stores, and distributors). However, while the number of stakeholders is increasing, its systems remain disconnected. Hence, it faces communication and management difficulties simultaneously with internal departments and external channels.
In addition, its business process highly relies on manual processing. The medical field, to which Optix belongs, has many particular scenarios and needs that their current systems fail to fulfill. Hence, staff needs to make customizations and adjustments manually, increasing costs and sacrificing efficiency.
Therefore, to assist Optix and its partners' digital transformation journey, we aim to integrate their current systems into a united and automated one, allowing them to manage organizations and staff, do lens-fitting, and make orders efficiently and precisely.
Summary
1
Access
Problem
Optix has a hard time managing its channels and collaborating with them
Firstly, it has a complex multi-channel system. Due to the variation in contracts, budgets, and laws of various countries, it cooperates with each channel in unique ways. Between channels, they also have their corresponding responsibilities based on their roles. Hence, Optix and its partners face difficulties tracking their ownership and duties.
Secondly, despite the high cost of specialty contact lenses, Optix provides patients with free displacement service (patients can change their lenses until they are satisfied with their results). Hence, to avoid lens' waste, it often spends too much time and effort on order review--ensuring their orders' prescriptions are precise before production. Hence, it would like to distribute the order review work to its channels but hasn't yet developed an efficient mechanism.
Secondly, despite the high cost of specialty contact lenses, Optix provides patients with free displacement service (patients can change their lenses until they are satisfied with their results). Hence, to avoid lens' waste, it often spends too much time and effort on order review--ensuring their orders' prescriptions are precise before production. Hence, it would like to distribute the order review work to its channels but hasn't yet developed an efficient mechanism.
Solution
Strengthen the cooperative relationship between Optix and its channels by establishing multiple access levels based on organizations' and staff's roles, adding channel groups to manage their access to products, and creating a distribution mechanism of order review.

2
Product
Problem
Lens testing process is time-consuming and high cost and its channels have trouble placing orders due to lens' complex prescriptions
Firstly, lens testing requires Optix's sales to bring high-cost testing lenses to the clinic (its channel) on-site to help patients try them on while also requiring patients to wear the testing lens for at least two weeks to pick the right prescription.
However, on the other hand, channels can't generate prescriptions independently without lens testing. They are either unwilling to order themselves online (they often call Optix's representatives to write prescriptions and order for them directly) or order the wrong lenses that are unsuitable for patients.
However, on the other hand, channels can't generate prescriptions independently without lens testing. They are either unwilling to order themselves online (they often call Optix's representatives to write prescriptions and order for them directly) or order the wrong lenses that are unsuitable for patients.
Solution
Improve the efficiency and accuracy of the ordering process by providing channels with digital simulator technology and various aids while they are writing prescriptions, as well as prescription checking services after the orders are sent.

3
Order
Problem
Optix's agent can't directly use its account to place orders for its distributors, the single factory location increase delivery cost, and Optix has hard time collecting patient's feedback
Firstly, to achieve efficiency, agents often want to help their distributors place orders but have no means. Secondly, as Optix's markets expand, Optix still only has a single factory location, which increases delivery costs. Lastly, to continuously optimize its product, it needs to get enough patient feedback from its channels while there hasn't been an organized way to collect them.
Solution
Increase order processing efficiency, optimize products' quality, and lower delivery cost by allowing agents to purchase on behalf of their distributors, developing consolidated shipping, and requiring feedback questionnaires from channels before placing new orders.

Process
Design Proposal
To start the project, our design team need to present to client our proposal- two design concepts are required within two weeks after a single meeting with the client. The system we are creating needs to cover Optix's complete operation process and can be used by all stakeholders-- channel's staff (clinics/ agents/ distributors) can order lenses via the frontend, and Optix's customer service staff can manage channels and orders via the backend. We organized the limited information collected from this meeting into the following graph.
Overview of Initial Meeting
The graph states Optix's current business workflow, pain points, and planned solutions.
As we noticed there are different stakeholders in the meeting, we propose two different approach for different audiences--brand-orient designed for managers and task-orient for staff involved in the operation process. To help Optix get the overall picture, we propose to them the design content of homepages.
1
Brand-Oriented
Frontend | Users: Channels' staff
As Optix is actively expanding its global reputation and services, the solution adopts the common official website format to communicate with its channels about important information and enhance its brand image.

Backend | Users: Optix's Staff
Since low efficiency of order processing is the leading cause that damages corporate image, the solution aims to help its staff optimize their workflow.

2
Task-Oriented
Frontend | Users: Channels' Staff
As it is difficult for the channel's staff to place online orders independently (without Optix's help), the solution helps them be fluent in the system by providing personalized content with multiple feature entry points.

Backend | Users: Optix's Staff
As the staff are responsible for multiple types of work, the solution help them track their overall work status in real time

Optix likes our task-oriented approach as its practicability may of its current pain points -- hence the project was officially started.
Our proposal presentation slides
User Research
As the project starts, we begin a three-week user study. We turn information from interviews into more detailed blueprints and insights.

Role play: The doctor walks us through the entire optic procedure as we pretend to be patients- having the opportunity to understand how ophthalmology works behind the scenes is a rare and interesting experience
Service Blueprint
The process varies by country and lens type. The service print illustrates the clinical procedure in Taiwan for Ortho-k lens (Optix's most popular product). It serves as a general reference.
Project Background
Methodology
We adopt the Scrum method and draw up the workflow as UX designers (in continuous iteration).
Scope
The current Optix systems include the domestic order system, the overseas order system, and the ERP system of the factory. As the domestic and overseas systems have their unique logic and users, the two are linked to the ERP-- data is synchronized by importing Excel spreadsheets.
Optix plans to replace its existing domestic and overseas system by creating a new united system that executes global workflows, manages access of organizations and staff, and develops Adaptive Optics Visual Simulator (AOVS) along with various prescription generate tools.
Optix plans to replace its existing domestic and overseas system by creating a new united system that executes global workflows, manages access of organizations and staff, and develops Adaptive Optics Visual Simulator (AOVS) along with various prescription generate tools.

Channel Management
Access
Business Structure
Optix has difficulty managing its channels and collaborating with them due to its complex organization hierarchy and ways of distributing work. The issue can be dissected into the following four main topics.

1
Relationships between Optix and its Channels
Problem
According to different counties, Optix collaborates with their channels differently- its domestic team will sell products to agents, hospitals, and optical stores. In contrast, foreign teams will sell products to agents, who will further assign them to distributors. However, due to the lack of an access control mechanism, Optix faces difficulties managing its channels.
Solution
Creating the design of the access control mechanism that reflects Optix's organizational structure--making two levels of access control: "agents" and "distributors." While Domestic teams only need the agent level, foreign teams need both levels. The organization level from top to bottom is Optix → Agents → Distributors. Organizations can directly manage the ones that are directly below them.
2
Relationships among Channels' staff
Problem
Optix only provides each channel with a single full-access account, making it hard for the channel's staff to distribute work due to security and privacy concerns.
e.g. The dean needs the nurses to help to process orders, but he fails to do so because he doesn't want them to have access to confidential information.
Solution
Creating three roles of access for each channel- owner (single account, assigned by the upper organization), admin (multiple), and user (multiple).
Among accounts, there are two types of interactions:
1. lower-level management access: users can manage (view/create/edit/delete) all accounts that are below their level
Among accounts, there are two types of interactions:
1. lower-level management access: users can manage (view/create/edit/delete) all accounts that are below their level
e.g. Agent's owner can not only manage their organization's account but also can manage all their distributor's accounts
2. Same-level viewing access: Users can view accounts that are at their same level by default (their access can be expanded from "View" to "Management" after setting)
e.g. Admin can view another admin account by default and can manage other admin accounts after setting

3
Order Review
Problem
Despite the extremely high cost of specialty contact lenses, Optix provides patients with free displacement service (patients can change their lenses until they are satisfied with its results). Hence, to avoid lens' waste, it often spends too much time and effort on order review--ensuring their orders' prescriptions s precise before production. Hence, it would like to distribute the order review work to its channels but hasn't yet developed an efficient mechanism.
Solution
Establish a three-level order review distribution mechanism -- orders placed by the channel's staff must be reviewed by its upper-level colleagues, upper-level organization, and Optix.
e.g., When the distributor's user role places an order, the order needs to be reviewed by the distributor's admins or owner, its agent (any role can check), and Optix.
e.g., When the distributor's user role places an order, the order needs to be reviewed by the distributor's admins or owner, its agent (any role can check), and Optix.

4
Channel access to products
Problem
Relationships between channels, products, and free kits are intertwined--Optix sells different types of products/ brands to different channels according to their contracts/ countries' law regulations, and each product's type/ brand will have its corresponding free kit. Since there is no mechanism reflecting their relationships, Optix needs to assign kits for each order manually.
e.g. Clinic 1 can only purchase Product Category A, the product α’s corresponding free kit is X
Solution
Create channel groups--adjust channel permissions on products at any time by grouping channels that have the same product access together.
UX Flow
The difference between the front end and the backend system is perspective.
The backend, which user is Optix's staff, has God's perspective--users can see the overall organizational structure of all agents, distributors, and their staff. Hence, the feature is called Channel Management.
On the other hand, the frontend, where the user is the channel's staff, will see different content based on their account's access role (can only view/ manage same-level/ upper-level organization). Hence, the feature is called Account Management.
The backend, which user is Optix's staff, has God's perspective--users can see the overall organizational structure of all agents, distributors, and their staff. Hence, the feature is called Channel Management.
On the other hand, the frontend, where the user is the channel's staff, will see different content based on their account's access role (can only view/ manage same-level/ upper-level organization). Hence, the feature is called Account Management.
The Backend | Channel Management | Users: Optix's Staff
Relationships between Optix and its channels
The hierarchy of the page echoes the structures of the organization.
Organization and it owner
Each organization has an owner account with the highest access level and is directly assigned by the upper-level organization. Users can't create another level of accounts until the owner account is being set.
To prevent users from attempting to create admin/ user accounts before setting up the owner account, we bind the organization and the owner account together-- users need to assign someone to an owner account as they are creating an organization.
To prevent users from attempting to create admin/ user accounts before setting up the owner account, we bind the organization and the owner account together-- users need to assign someone to an owner account as they are creating an organization.
Order Review Difference between Agents & Distributors
Optix has a stricter review principle on agents and has a looser one on distributors. While orders placed by agents need to be reviewed by Optix, an agent can set up whether orders from its distributor need to be checked.
Change Owner
As we continue working on the flow, we encounter of a particular scenario:
What will happen to the original owner when it is replaced by the new owner?
We think of two options presenting the original owner account and end up choosing option 2.
Changing an organization's owner (the person with the highest authority) is significant. Hence, letting Optix know the current and former owner can smoothen the job handover process.
Also, the former owner account can be reactivated by resetting it to admin or user access.
Also, the former owner account can be reactivated by resetting it to admin or user access.

Click to view full size
Admin and User Account
After setting up the organization and its owner, users can work on creating admin and user accounts.
Apply Existing Access Setting
During the user interviews, the doctor mentioned that lots of his employees have similar job positions and duties. The scenario he said inspired us to design the feature of applying existing access settings. When a user helps a new staff create/edit an account, they can directly apply the access settings of a current member to the new one and manually adjust the details afterward. The feature increases efficiency while maintaining flexibility at the same time.

Click to view full size
Channel Group
The channel group feature has to echo the sophisticated relationships between channels, products, and free kits.
What products and free kits that each channel is allowed to buy vary. So we brainstorm a few ways to manage product access.
What products and free kits that each channel is allowed to buy vary. So we brainstorm a few ways to manage product access.

Click to view full size
The initial idea is to set access directly to an individual product or channel page. But we very soon realize that both methods will bring troubles in operation - when there are 100 products, users must go to each product page to set 100 times, and vice versa. Therefore, we decided to create a channel group - channels that share the same products will be placed in the same group so users can flexibly adjust channels' product access.

Click to view full size
The Frontend | Account Management | Users: Channel's Staff
The content of the frontend varies from user to user. Unlike Optix's staff has God's perspective in the backend, the channel's staff will see the corresponding content according to the access level of their organization and their roles.
Hence, users can only see and manage their organization and their lower-level organizations and can only view or manage individual accounts with the same or lower-role level. Plus, an organization's owner can only be assigned by its upper-level organization.
Hence, users can only see and manage their organization and their lower-level organizations and can only view or manage individual accounts with the same or lower-role level. Plus, an organization's owner can only be assigned by its upper-level organization.

Click to view full size
Product
Business Structure
The product topic covers "browse the product, start lens fitting, and add the product to the cart."
Unlike general to-C shopping sites where users only need to select color and size and then add products to the cart, the ordering process of the to-B system is much more complicated. The process can be dissected into the following four main aspects.
Unlike general to-C shopping sites where users only need to select color and size and then add products to the cart, the ordering process of the to-B system is much more complicated. The process can be dissected into the following four main aspects.

1
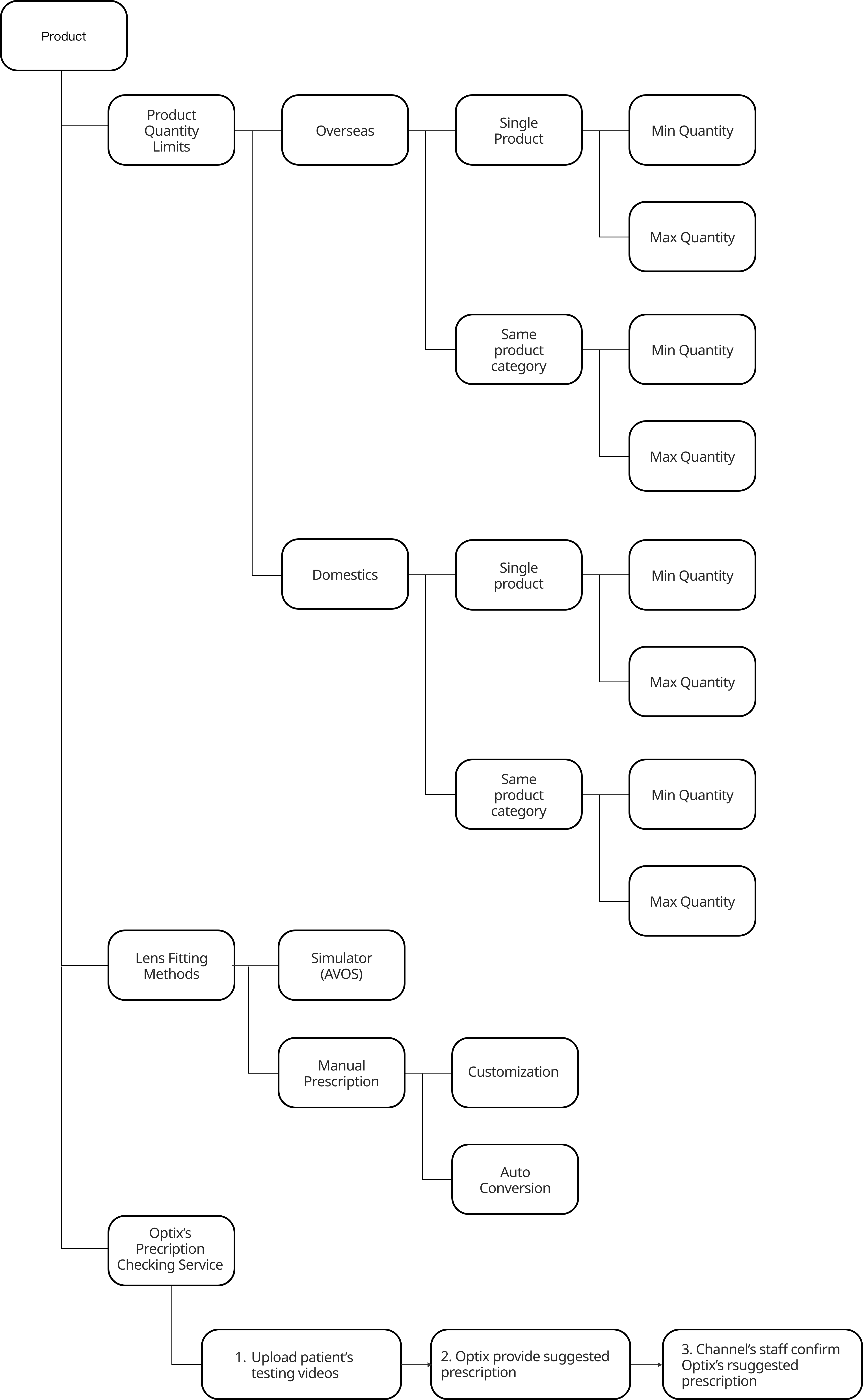
Order Quantity Limits
Problem
The purchase quantity of Optix's products is not only complex (can only purchase one lens for each eye per order for the domestic market, need to purchase at least six bottles of solutions for overseas market, etc.), but also constantly changing - it may vary according to medical law or factory's status change.
Solution
Able to set up purchase quantity limits flexibly based on product category or brand and have separate settings for domestic and overseas markets
2
AOVS Simulation
Problem
High-risk and high-cost lens testing process-- Optix's sales need to bring testing lenses to its channel sites (e.g., clinics) in person to help patients choose the proper prescriptions. In contrast, patients must try them on at home for two weeks before finalizing their prescription and order.
Solution
Provides simulation (AOVS) technology that can help replace the analog testing process. Obtaining patient information and corneal photos via topography produces a 3D real-time interactive simulation map that simulates different corneal conditions according to different input values, providing doctors with intuitive feedback and prescription suggestions.
3
Parameter Values Calculator
Problem
Since the parameter values are hard to be converted, the channel's staff often are unwilling/ unable to fill them in themselves.
Solution
Provide parameter calculation tool - users only need to fill in a few key parameters that can be easily learned from instruments, and the calculator will automatically fill out the rest.
4
Prescription Checking Service
Problem
A correct prescription is essential because it needs to be 100% suitable for the patient to achieve vision correction. Suppose the channel is uncertain about the parameters they fill in as placing an order. In that case, they will ask Optix to check the prescription; later, they will receive a recommended prescription from Optix. If they agree to Optix's suggestion, their order's prescription will be changed to the one suggested and handover to production and shipment.
However, this workflow is inefficient and leads to possible responsibilities conflict- if the channel staff finds the order problematic, Optix still needs to look back to the emails to find "evidence" and understand what went wrong in the order process.
However, this workflow is inefficient and leads to possible responsibilities conflict- if the channel staff finds the order problematic, Optix still needs to look back to the emails to find "evidence" and understand what went wrong in the order process.
Solution
Provide prescription checking service system can document the complete communication process to help both parties reach consensus quickly - if the channel staff is uncertain about their prescriptions, they can upload patients' lens testing videos and ask Optix for the suggestion; Optix can approve their original prescription and provide a new one. Eventually, the channel staff can choose to confirm the suggested prescription or use the original one. All decisions in the process are recorded.
UX Flow
The front and backend are designed to correspond to each other - the backend is for product management while the frontend is for order placement.
The Backend | Product Management| Users: Optix's Staff
Product Category & purchase Quantity Limits
Similar to the previous design logic on access, the backend product page also echoes the product hierarchy. Users can set up different purchase limits for each product category or brand.
Regular products are purchasable products with purchase quantity limits displayed on the front end while free Kits are free items with a fixed quantity (one) that are not displayed on the front page.
Regular products are purchasable products with purchase quantity limits displayed on the front end while free Kits are free items with a fixed quantity (one) that are not displayed on the front page.
Specific Product Information
Unlike typical to-c eCommerce, which only consists of simple product information such as photos, sizes, description text, etc., Optix has multiple settings due to specific scenarios.
Add Product Flow
To add a product, Optix's staff needs to fill in basic settings, about, and parameters.

Click to view full size

Click to view full size
The Frontend | Place Order| Users: Channel's Staff
Product Details Page
Due to the complex settings and specs of lenses, channel staff needs to enter multiple pieces of information before adding products to their cart. To ideate how to present product information clearly at once, we referred to the product pages of For eyes and Apple's website.
Compared to the more common online products such as clothes and shoes, both of them need to fill in multiple specification settings. Hence, they adopt the same approach--make the product image fixed on the left side while making the product info scrollable on the right side.
Compared to the more common online products such as clothes and shoes, both of them need to fill in multiple specification settings. Hence, they adopt the same approach--make the product image fixed on the left side while making the product info scrollable on the right side.
We reference the layout from previous references. While users go to the product detail page, there are two types of lens fitting methods: "Start AVOS Simulator" and "Write Prescription."

Click to view full size
Tools for Generate Prescription Manually
Apply Existing Patient Info
Similar to the Apply Existing Access feature mentioned earlier, staff do not need to enter patient information manually but simply apply the existing patient data. When applying, staff can either choose to use only patients' basic information or their most recent prescription record.
If, coincidently, different patients share the same exact info (same name/ gender/ birthday), staff can make a note in the comments field to create distinction and avoid having repeated data.
If, coincidently, different patients share the same exact info (same name/ gender/ birthday), staff can make a note in the comments field to create distinction and avoid having repeated data.
View Prescription History
While thinking that Apply Existing Patient feature would be sufficient enough to cover possible scenarios, users (in this case is doctors) brought up a scenario that we did not expect at first in the interview:
if we encountered a patient with a more unusual or difficult condition, instead of applying the patient's most recent prescription record directly, we would choose to view all the patient's historical data to help make an informed decision on a new prescription.
Therefore, we have added the feature of view all prescription history so that the staff can see all records at once before generating a new prescription.

Click to view full size
Detect duplicated Patient Data
As we are wrapping up or the product feature, a team member brings up a very-unlikely-but-may-still-happen scenario:
When a staff enters patient info and adds the product to the cart, the system detects the info they entered already exists in the current patient database
The situation may be caused by two possibilities.
Scenario 1) The newly entered patient info and the old patient in the database actually is the same person- the staff forget that the patient has visited and purchased the lens.
Scenario 2) The newly entered patient info and the old patient in the database isn't the same person- surprising that there are really two patients in the world with exact same basic information.
To avoid duplicated patient data for the same patient, the system needs to ask the staff which of the above scenarios they encountered.
If staff encounters scenario one, we must guide them to select the existing patient info in the database to avoid duplicated data.
If the staff encounters scenario two, the team has to add the newly entered patient info to the current patient database.
If staff encounters scenario one, we must guide them to select the existing patient info in the database to avoid duplicated data.
If the staff encounters scenario two, the team has to add the newly entered patient info to the current patient database.

Click to view full size
Order
Order is the last and the most complex topic, which covers "placing an order from the cart, processing the order, and receiving the order." The process can be dissected into the following three main aspects.

1
Agents Place Order on Behalf of Distributors
Problem
To achieve efficiency and ease of management, agents want to help their distributors place orders. However, since there is no means to do so, some agents will directly use their accounts to place orders for their distributors, leading to confusion about order ownership.
Solution
Create a feature that marks out the orders agents place on behalf of distributors to state the order ownership clearly. Moreover, all orders (agents' orders, distributors' orders that are placed on behalf of distributors, and distributors' orders) will be delivered to the agents' addresses.

2
Consolidated Shipping Management
Problem
As Optix's market expands worldwide while its major factories are still very centrally located, expensive international shipping is inevitable. The channel staff would email Optix to tell them which products can do consolidation shipping to reduce the cost. However, the reneging behavior of the channel staff, who repeatedly changed the consolidation list, significantly increased the communication and operation costs.
e.g., The channel staff saw ten patients yesterday, placed ten orders, and told Hentai that 8 of the orders were not urgent and could be consolidated. Today, they saw two more patients who were also not urgent, so they contacted Optix to collect the two orders they had just placed today together with the previous eight orders. Optix will need to change the consolidation list accordingly.
Solution
Introduce a more flexible and customized consolidation management feature that provide channel's staff a particular consideration time range and stages:
- To-consolidate: View all confirmed and consolidated shipping orders.
- Consolidating: Try to group orders (e.g. Order A/D/F together, Order B/C/E together) and adjust them at any time.
- Consolidated: Confirm to final consolidation grouping lists, and the system will automatically assign each group its consolidation flow number.
- To-consolidate: View all confirmed and consolidated shipping orders.
- Consolidating: Try to group orders (e.g. Order A/D/F together, Order B/C/E together) and adjust them at any time.
- Consolidated: Confirm to final consolidation grouping lists, and the system will automatically assign each group its consolidation flow number.

3
Reorder Feedback Questionnaires
Problem
If the channel's staff needs to order another lens for the same patient soon after their order is received, it means that the original prescription is not suitable for the patient. However, channels usually won't tell Optix why the prescription is unsuitable for patients. The lack of feedback makes Optix difficult to continue to optimize its products.
Solution
Feedback questionnaires are required before every reorder for the same patient in three months. All feedback will be analyzed for continuous product optimization.
Order Review & Prescription Checking Service

Besides, the Optix Order Review and Prescription Checking Service mentioned earlier will be run during the order process.
Order Processing Summary
After combining new features and the ones that were mentioned earlier, the order process can summarize in the following flowchart and form graph.

Click to view full size

Click to view full size
UX Flow
The frontend and backend work closely with each other - channel staff place orders and track their progress via the fronend while the Optix staff manages orders via the backend.
Order & Shipping Info
Agents can place regular orders (orders for their org) or on behalf of their distributors, while distributors can only place regular orders (orders for their org). In addition, all orders will be sent to the agents' addresses for management purposes.

Click to view full size
Order Navigation
After successfully placing an order, users can go to Order to track and manage their orders. Order's navigation contains three subcategories- To-review by me, In Progress, and Ended. The perspectives between To-review by me and In Progress/ Ended are different.

Click to view full size
To-review by Me
Distributors' Perspectives
Distributors only need to review orders placed by lower-level internal staff. Approved orders will be sent back to their agent for further review while declined orders will be moved to the Ended category.

Click to view full size
Agents' Perspectives
Agents are responsible for reviewing the orders of their distributors in addition to the orders placed by lower-level colleagues.The review process is the same as for Distributors. However, agents manage multiple distributors simultaneously, so they can use filters to select which organization to review. Also, distributors' orders need approval from their internal staff before being reviewed by agents. Hence, when agents view distributors' orders, they can see the review record, knowing the order has been approved by which distributor, which staff, and when.

Click to view full size
In Progress
The category includes lots of order statuses. Users can see the orders placed by themselves and lower-level org/ staff. Users can perform different tasks depending on their access role and order status.
Confirming
Under the Processing subcategory, there is order status of Reviewing, Checking, To-verify, Received, and Submitting. Checking and To-verify are two statuses that are unique to orders that request prescription check service.
Close and interactive collaboration between Optix and its Channels is required to move orders to the following states.
Close and interactive collaboration between Optix and its Channels is required to move orders to the following states.
Prescription Checking service
As mentioned earlier in the Product section, Optix provides prescription checking services for their channels.
通路人員不滿意亨泰提供的參數雙方的往來互動皆會記載於檢核紀錄中:
如對亨泰第一次的建議參數和原參數皆不滿意,通路可以直接聯絡亨泰進一步討論參數--亨泰會持續提供更多版本的參數至雙方取得共識為止
通路人員只能覆核亨泰最新版本的參數,其他舊的版本僅能檢視
Passengers are not satisfied with the parameters provided by HentaiAll interactions between the two parties will be recorded in the checking record:
If you are not satisfied with Hentech's first proposed parameters and the original parameters, you can contact Hentech directly to discuss the parameters further - Hentech will continue to provide more versions of the parameters until both parties reach a consensus
Channel personnel can only review the latest version of Hentech's parameters, other older versions can only be viewed
通路人員不滿意亨泰提供的參數雙方的往來互動皆會記載於檢核紀錄中:
如對亨泰第一次的建議參數和原參數皆不滿意,通路可以直接聯絡亨泰進一步討論參數--亨泰會持續提供更多版本的參數至雙方取得共識為止
通路人員只能覆核亨泰最新版本的參數,其他舊的版本僅能檢視
Passengers are not satisfied with the parameters provided by HentaiAll interactions between the two parties will be recorded in the checking record:
If you are not satisfied with Hentech's first proposed parameters and the original parameters, you can contact Hentech directly to discuss the parameters further - Hentech will continue to provide more versions of the parameters until both parties reach a consensus
Channel personnel can only review the latest version of Hentech's parameters, other older versions can only be viewed
From Checking to To-verify (Backend)
After orders are reviewed among channels, the status of prescription check orders will change to Checking (the ones without prescription checks will direct change to To-submit).
After Optix receives the prescription check request, the staff will provide the suggested prescription from the backend while the order status will be changed from Checking to To-verify. Then, it's the channel's turn to verify the suggested prescription.
After Optix receives the prescription check request, the staff will provide the suggested prescription from the backend while the order status will be changed from Checking to To-verify. Then, it's the channel's turn to verify the suggested prescription.

Click to view full size
From To-verify to Confirmed (Frontend)
All channel staff can request prescription check service when placing orders. However, only agents can verify Optix's suggested prescription.
The agents can compare their original prescription to the suggested one and make the final decision. After verification, the order status will turn into Verified.
The agents can compare their original prescription to the suggested one and make the final decision. After verification, the order status will turn into Verified.

Click to view full size
From Confirmed to established (Backend)
All channel staff can request prescription check service when placing orders. However, only agents can verify Optix's suggested prescription.
The agents can compare their original prescription to the suggested one and make the final decision. After verification, the order status will turn into Verified.
The agents can compare their original prescription to the suggested one and make the final decision. After verification, the order status will turn into Verified.

Click to view full size
To be continued. (currently in progress, please feel free to reach out for any inquires)









